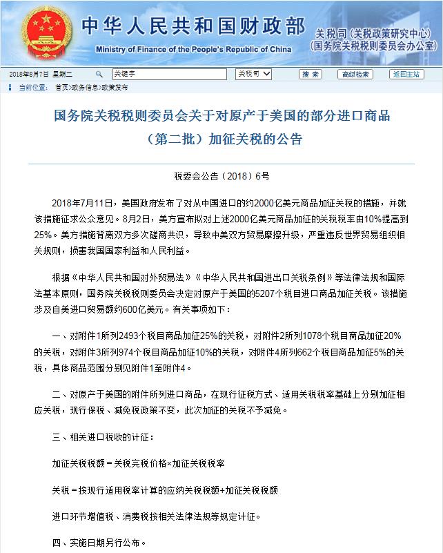
8月3日,商务部发布公告针对美方拟对2000亿美元商品加征关税税率提高到25%的行为作出回应,拟对原产于美国的5207个税目约600亿美元商品,加征25%-5%不等的关税。

同时国务院关税税则委员会也发布了2018第6号公告,对原产于美国的部分进口商品(第二批)加征关税,列出了上述5207个税目的清单共4个附件
http://gss.mof.gov.cn/zhengwuxinxi/zhengcefabu/201808/P020180808696052416638.pdf

本次关税调控,针对美国进口的产品增长了5% ~ 25%的关税,包括多种工业气体、特种气体、制气设备、阀门、分析仪器和包装容器等产品。
清单部分产品:
清单二
六氯化硅、六氯乙硅烷、三氯化硼、四氯化硅等
八氟化四碳、八氟环丁烷、八氟环戊烯等
清单四
氘代环氧乙烷、硫化氘、碳13一氧化碳等
二氯硅烷、高纯度水、氰胺、三氯硅烷等
2333-四氟-1-丙烯、二氟甲烷(纯度≥4N8)、氟甲烷、六氟丙烯、六氟丁二烯、六氟化二碳、六氟乙烷、三氟甲磺酸、三氟甲烷、四氟化碳、四氟乙烷、制冷剂等
氦气、液氦等
硅烷等
相关进口税收的计征:
加征关税税额=关税完税价格×加征关税税率
关税=按现行适用税率计算的应纳关税税额+加征关税税额
以硅烷为例:HS CODE 28500090 最惠国进口税率:5.5%
若CIF总价为1000美元,那么加征关税税额=1000*5%=50美元,关税=1000*5.5%+1000*5%,即105美元。
按目前汇率6.7,则将会增加人民币368.5元
特别提醒,按照公告中内容,原有享受保税和减免税政策的商品,加征的关税不予减免。也就是说享受财关税(46)号和财关税(62)号政策的集成电路和液晶产业的厂商,同样会有加征关税的影响。
从清单来看,涉及半导体和集成电路行业用的电子特种气体(硅烷、三氟化氮、六氟化硫以及磷化氢混合物等)和大宗气体(氮气、氢气、氦气、氧气、二氧化碳和氩气等)。

目前,措施生效时间还未通知,若一旦实施,额外增加的关税就会成为企业的额外成本。请行业客户密切关注,小编也会持续关注最新进展,发布相关解读。